人生倒计时
-
今日已经过去小时
-
这周已经过去天
-
本月已经过去天
-
今年已经过去个月
热评文章
中日放宽入境限制有结果了?日本:有了!「附最新日本入境流程」
前天,安倍首相在首相官邸举行了新冠病毒传染控制会议。会上强调,为了分阶段恢复日本的经济活动,目前将会在第二波恢复通航中重启中国、韩国等12个国家和地区的国际航线。

01.日本重启12国及地区商务通航
目前,日本官方明确了对中国(包括香港、澳门、台湾)、韩国、柬埔寨、新加坡、文莱、马来西亚、缅甸、蒙古以及老挝这12个国家和地区进行复航磋商。
目前,这是日本解除通航限制的第二个阶段,仅次于越南、泰国、新西兰和澳大利亚。

日本外务省最新公告网址:
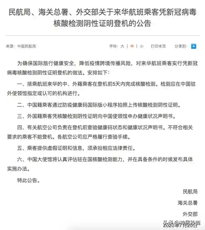
而中方则在20日发布公告称,所有入境中国的人员都必须在登记前5日内进行PCR核酸检测并获得阴性结果报告。中方的这一做法主要还是考虑到在恢复和世界各国经济的同时,保障来往人员的安全和交往秩序。

根据昨日(7月23日)的中国驻日本大使馆官方发布的「驻日本使馆关于来华航班乘客凭新冠病毒核酸检测阴性证明登机事的说明」中表示:目前,自日本出发赴华的乘客暂不需要出示核酸检测阴性证明。

02.往返日本签证类型
对于持有哪些签证类型的人才能入境日本?在昨日的会议上,日本政府也明确表示,截至目前为止,只有持「永久居民」、「永久居民的配偶」、「日本人的配偶」以及「定住者」这四种身份的在留资格人员才能入境日本。不过接下去日本可能会继续放宽持有「经营管理」、「高级专业职业」、「技能实习」、「教育」、「留学」等长期在留签证人员的入境资格。


不过有一点需要注意,就是在日本发布入境限制令后出境日本的外国人,即便持有上述的效在留签证,此次依旧无法凭借该有效在留签证入境。
根据目前日本出入境管理厅公布的数据来看,此前约有10万名持有上述四种在留资格的外国人离开日本。但是根据上述政策,其中有1.2万人是在发布限制令之后离开日本的,所以大约有9万人仍无法回国。
对于学生党来说,那些持有有效在留签证的留学生,因疫情在此前已经回国的,只有在入境日本前持有PCR检测阴性报告方可入境。
03.最新入境日本所需文件和流程
1.国家和地区
目前已经开始对感染情况缓和的16个国家以及地区进行入境限制放宽的讨论(第一批次:越南、泰国、澳大利亚、新西兰;第二批次:柬埔寨、新加坡、韩国、中国(包括港、澳、台)、文莱、马来西亚、缅甸、蒙古、老挝)。
2.入境后的行动限制
根据最新政策,入境日本后的行动限制:
在提交「活动计划书」后,进入日本需报告14天的行动轨迹,在此期间内需提供居住地址并确保在居住地周边活动,这主要是针对短期商务旅客(并且还不能乘坐公共交通)。而对于劳务派遣人员和外派人员,则需要在家隔离14天。


3.入境日本所需流程和必要文件(日本人)
对于日本人而言,需要在离开日本或返回日本之前14天下载「返回日本申请表(帰国日届出受領証申請フォーマット)」,并填写必要的信息,然后将其以邮件形式发送到外交部的专用邮箱(juryoushou@)。然后获取「返乡日期通知书」(一般2-3天)。
在返回日本之前需测量体温,如果发烧(37.5度或更高),并伴有呼吸道症状、全身不适等新冠病毒感染症状,请停止返回日本。
归国人员的公司或团体需提交「誓約書(日本人ビジネストラック)」,并附带「本邦活動計画書(活动计划书)」。
在顺利返回日本后,入境人员必须向机场检疫中心提交「誓约书」、「活动计划书」、「返乡日期通知书」以及机场要求填写的「问卷调查」。
入关后,需要安装LINE应用程序并报告14天内的行踪。
4.入境日本所需流程和必要文件(外国人)
对于外国人而言,在入境日本前需要提交公司或团体提供的「誓約書(外国人ビジネストラック)」,并附带「本邦活動計画書(活动计划书)」。同时,公司方面必须要明确该外国人进入日本14天内的居住地或目的地。
外国人在前往日本之前同样需测量体温,如果发烧(37.5度或更高),并伴有呼吸道症状、全身不适等新冠病毒感染症状,也请停止进入日本。
入境外国人必须要在离开所在国的72小时内在本国获得检查证明。
在顺利入境日本后,入境外国人必须向机场检疫中心提交「誓约书」、「活动计划书」、「检验证书」(原件或副本)以及机场要求填写的「问卷调查」。
和日本人一样,在入关后,需要安装LINE应用程序并报告14天内的行踪。
5.联系信息
如果对于各类防疫措施还有何不明确的地方,还可以直接与官方取得联系:
联络对象:経済産業省-水際対策担当
电话:03-3501-5925
邮箱:mizugiwatanto@
网址:
参考资料:
[1].共同社:中韓台と往来の制限緩和を交渉へ首相指示、12カ国・地域
[2].中国民航局:民航局、海关总署、外交部关于来华航班乘客凭新冠病毒核酸检测阴性证明登机的公告
[3].日本外务省公告
[4].中国驻日本大使馆:驻日本使馆关于来华航班乘客凭新冠病毒核酸检测阴性证明登机事的说明
如有侵权请联系删除







